海南科技职业大学两项教学成果荣获2022年海南省
高等教育省级教学成果奖
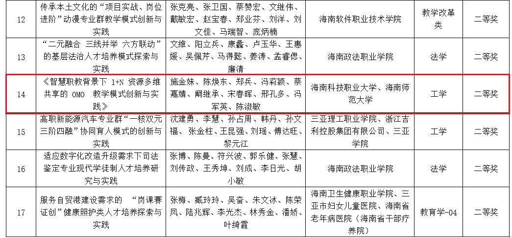
杨秀英、冯莉颖、黎冬楼、缪从金、刘金华、王卉、王利、魏爱民、仲甜甜、孙启蒙、江歌湃、刘成有的教学成果《基于三标、三通、三阶以国际标准培养培训现代船员的路径创新与实践》荣获一等奖,研究以海南科技职业大学海事学院为阵地,从建立船员教育与培训质量管理体系、构建“基础+提升+特色”三阶课程体系、构建“海-河-岸三级”船员教育培训体系、构建军民政学多维度的服务体系、坚持“校政社互通,育训服并重”等角度出发,实现培训现代船员的路径创新与实践探索。施金妹、陈焕东、郑兵、冯莉颖、蔡嘉婧、阚继承、宋春晖、邢孔多、冯军英、陈淑敏的教学成果《智慧职教背景下1+N资源多维共享的OMO教学模式创新与实践》荣获二等奖(海南科技职业大学与海南师范大学协作)。研究秉持“立德树人”宗旨、坚持“学生中心、产出导向、持续改进”的教育教学理念,从建设数字化基础设施、构建1+N优质课程资源、OMO课堂教学模式创新、个性化自主学习能力塑造等维度出发,以省级特色重点学科“计算机科学与技术”和“信息工程技术”高水平专业群为依托,充分发挥自身在信息技术方面的优势,聚焦课堂需求、迭代开发课程资源、深化共享课程策略,致力于解决职业教育中课程设计陈旧、资源共享单一、模式缺乏创新、成效不够鲜明等突出问题。


图示 我校两项教学成果荣获2022年海南省高等教育省级教学成果奖
本次获奖成果集中展示了近年来我校在重视教改、研究教改、创新成果、推广成果等方面所取得的阶段性进展和成效,也是对学校教师积极投身教学改革研究与实践的充分肯定和鼓励,为学校培育更高层次教学成果奖奠定了良好基础。下一步,学校将充分发挥省级教学成果奖的示范作用,继续推进教育教学改革、优化专业建设、创新人才培养模式,不断进行理论与实践探索,推动我校教育教学质量和人才培养水平再上新台阶,再上新高度,力争在下一次省级教学成果奖评选中实现更大成就。